目 录
1.2022年山东省普通高等学校招生考试分为哪些类型?
2.夏季高考和春季高考可以兼报吗?兼报的如何录取?
3.考生拟报考高职(专科)单独考试招生或高职(专科)综合评价招生,高考报名时应如何选报?
4.非山东省户籍人员参加我省高考报名有何要求?
5.哪些情况下不能参加高考报名?
6.高一、高二的学生能否参加高考报名?
7.夏季高考各科目考试时间是如何安排的?
8.外语科目为什么采取听力和笔试分别考试的办法?
9.夏季高考总成绩是怎样构成的?
10.2022年夏季高考成绩什么时候公布?
11.哪些考生需要参加外语口试?
12.学业水平等级考试科目选报时,对于考生能够选报的科目有何限制?
13.学籍在外省的普通高中应届生参加科目选报有何要求?
14.所有考生都需要参加高考体检吗?
15.考生的高考体检结果是否需要本人确认?如对结果有异议该如何处理?
16.考生高考体检是否可以自行寻找医院进行检查?
17.拟报考军事、公安类院校的考生体检是如何规定的?
18.如何正确理解体检结论,选报相关专业?
19.学业水平等级考试成绩如何进行等级赋分转换?
20.我省等级考试科目赋分办法的优点有哪些?
21.考生的位次是如何得到的?
22.什么是专业(专业类)平行志愿?平行志愿投档时,同分考生投档规则是什么?
23.招生院校对选考科目的要求主要是什么?
24.夏季高考录取分哪几个类别?
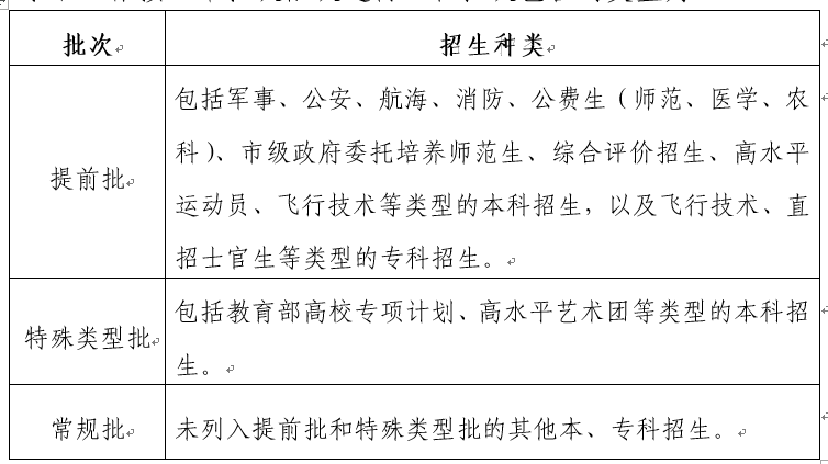
25.普通类分为哪些批次进行录取?每个批次包含哪些类型?
26.艺术类分为哪些批次进行录取?每个批次包含哪些类型?
27.体育类分为哪些批次进行录取?每个批次包含哪些类型?
28.普通类提前批志愿是如何设置的?考生如何填报?
29.普通类特殊类型批志愿是如何设置的?考生如何填报?
30.普通类常规批志愿是如何设置的?
31.普通类常规批如何分段填报志愿?一段线下考生能填报本科志愿吗?
32.艺术类本科提前批志愿是如何设置的?考生如何填报?
33.艺术类本科批志愿是如何设置的?考生如何填报?
34.艺术类专科批志愿是如何设置的?考生如何填报?
35.体育类提前批志愿是如何设置的?考生如何填报?
36.体育类常规批志愿是如何设置的?考生如何填报?
37.艺术类今年有哪些统考类别?综合成绩如何计算?
38.艺术类今年有哪些联考类别?综合成绩如何计算?
39.体育类综合成绩如何计算?
40.录取时,普通类都划定哪些分数线,分数线是怎么划定的?
41.录取时,艺术类都划定哪些分数线,分数线是怎么划定的?
42.录取时,体育类都划定哪些分数线,分数线是怎么划定的?
43.普通类、体育类一段线上考生都能被本科录取吗?
44.为什么普通类、体育类实施分段划线,不再划定本专科录取控制分数线?
45.高考志愿填报一般需要考虑哪些因素?
46.实行“专业(专业类)+学校”志愿模式后,志愿填报有
什么变化?
47.今年在哪些批次实行“专业(专业类)+学校”的平行志愿模式?
48.为什么采用“专业(专业类)+学校”的志愿填报和招生录取方式?
49.“专业(专业类)+学校”平行志愿投档后有退档风险吗?
50.考生投档后又被退档,能再补投到后面的“专业(专业类) +学校”平行志愿吗?
51.什么是高校招生章程?
52.高校招生章程包含哪些内容?
53.什么是独立学院?
54.2022年我省本科综合评价招生有哪些高校?
55.本科综合评价招生的报名条件是什么?
56.本科综合评价招生报名录取的程序是什么?
57.本科高校综合评价招生的考生综合成绩是怎样确定的?
58.本科高校综合评价招生如何填报志愿和录取?
59.考生能否报考多个高校的本科综合评价招生?
60.中学综合素质评价在高校招生中发挥什么作用?
61.强基计划的人才选拔定位是什么?
62.强基计划招生专业范围和招生高校有哪些?
63.为什么将强基计划的高校考核安排在高考成绩发布后?
64.强基计划在人才培养上有什么新举措?
65.强基计划和原自主招生有哪些区别?
66.强基计划报考流程是什么?
67.强基计划的录取方式是怎样的?
68.报考强基计划的考生需要填报我省强基计划志愿吗?
69.强基计划与本科综合评价招生可以同时报考吗?
70.在我省招收少年班的高校有哪些?有什么规定?
71.我省学生专项计划有几种形式?报考条件是什么?
72.农村专项计划录取考生是否定向农村就业?
73.高校专项计划的招生高校有哪些?如何进行报名、填报志愿?
74.地方专项计划的招生高校有哪些?如何进行报名、填报志愿?
75.高职院校专项计划的招生高校有哪些?如何进行报名、填报志愿?
76.公费生、委培师范生有哪几种类型?报考条件有哪些?
77.公费生、委培师范生可享受的优惠政策有哪些?
78.哪些考生具有保送资格?通过什么方式可以获得保送入学资格?
79.2022年普通高校招生录取中哪些群体可以享受加分照顾?
80.若考生同时满足多项加分政策,加分分值如何计算?
81.高考加分照顾政策是否适用于所有的院校和招生类型?
82.除加分照顾外,2022年普通高校招生还有哪些照顾政策?
83.高等学校高水平艺术团的招生条件是什么?
84.高水平艺术团需要参加我省艺术专业测试吗?
85.高水平艺术团如何填报志愿?
86.高水平运动队的招生条件是什么?
87.高水平运动员如何填报志愿?
88.高水平运动队招生与体育类招生的区别体现在哪些方面?
89.春季高考统一考试招生考试科目有哪些?总成绩如何组成?
90.春季高考招生计划和专业类别是如何划分的?
91.春季高考统一考试招生技能测试部分如何组织?
92.春季高考分哪几个批次进行志愿填报和录取?
93.春季高考统一考试招生录取分数线如何划定?
94.高职(专科)单独考试招生如何组织?
95.高职(专科)综合评价招生如何组织?
96.考生被高职(专科)单独招生和综合评价招生录取后还能参加春季高考统一考试和夏季高考吗?
97.此前已被录取的考生,还有机会参加后续的院校专业录取吗?
98.填报志愿结束后,考生是否可以修改、放弃填报的志愿?
99.考生在高考中有违规行为会受到什么处理?有什么严重后果?
100.考生在综合评价招生、艺术、体育专业测试等类型考试中有违规行为会受到什么处理?
山东省普通高校招生考试政策百问百答
(2022版)
1.2022年山东省普通高等学校招生考试分为哪些类型?
答:2022年山东省普通高等学校招生考试分为春季高考和夏季高考两种类型,具体见《2022年山东省普通高等学校考试招生类型总览表》。
2022年山东省普通高等学校考试招生类型总览表
.png)
2.夏季高考和春季高考可以兼报吗?兼报的如何录取?
答:同时符合夏季高考和春季高考报名条件的考生可以兼报。
兼报考生符合录取条件、且被春季高考和夏季高考“双录取”的考生,必须在规定的时间内确认就读学校,否则视为放弃当年高考录取资格。
3.考生拟报考高职(专科)单独考试招生或高职(专科)综合评价招生,高考报名时应如何选报?
答:报考高职(专科)单独考试招生需选择春季高考报名。2022年高职(专科)单独考试招生面向我省中等职业学校应届毕业生和社会人员实施,普通高中应届毕业生不得报考。考生还需参加春季高考统一考试招生专业技能测试,因此考生需选择春季高考报名。
报考高职(专科)综合评价招生需选择夏季高考报名。高职(专科)综合评价招生面向我省普通高中应届毕业生实施,报考高职(专科)综合评价招生需选择夏季高考报名。
4.非山东省户籍人员参加我省高考报名有何要求?
答:非山东省户籍的就业人员随迁子女(含进城务工人员随迁子女)应为具有山东省高中阶段学校学籍并有3年完整学习经历的合格毕业生或结业生,方可参加我省高考。
5.哪些情况下不能参加高考报名?
答:具有以下情况之一的不得参加高考报名:(1)具有普通高等学历教育资格的高校在校生,或已被普通高校录取并保留入学资格的学生;(2)高中阶段学校非应届毕业的在校生;(3)在高中阶段非应届毕业年份以弄虚作假手段报名并违规参加普通高校招生考试(包括全国统考、省级统考和高校单独组织的招生考试)的应届毕业生;(4)因违反国家教育考试规定,被给予暂停参加高校招生考试处理且在停考期内的考生;(5)因触犯刑法已被有关部门采取强制措施或正在服刑者。
6.高一、高二的学生能否参加高考报名?
答:除少年班招生等特殊类型,高一、高二学生不允许参加高考报名。若高一、高二学生以弄虚作假手段报名并违规参加普通高校招生考试,不但取消其录取资格,而且作为处罚,在其高三应届毕业当年,也禁止参加高考报名。
7.夏季高考各科目考试时间是如何安排的?
答:夏季高考分为国家统一高考和普通高中学业水平等级考试两部分。考试时间安排如下:
(1)国家统一高考
统一高考科目使用全国统一命题试卷,考试时间安排在6月7日全天和8日下午,其中语文考试时间150分钟,数学考试时间120分钟,外语(笔试)考试时间100分钟。外语(听力)考试安排在1月8日上午,连续组织两次,每次考试时长约20分钟,考试成绩取两次中的高分计入高考外语科目成绩。

(2)普通高中学业水平等级考试
普通高中学业水平等级考试由我省自主命题,考生从思想政治、历史、地理、物理、化学、生物等6个科目中选报3科参加考试。考试时间安排在6月9日至10日,每科考试时间90分钟。
.png)
8.外语科目为什么采取听力和笔试分别考试的办法?
答:根据《山东省深化高等学校考试招生综合改革试点方案》(鲁政办发〔2018〕11号)精神,外语听力考试和笔试分开进行,听力考试安排在高三上学期末进行。按照文件精神和教育部工作安排,经广泛征求有关方面的意见,决定将两次听力考试安排在1月8日进行。
分开考试主要是基于两方面的考虑:一是从考试安全和考生应考的角度看,有利于避开夏季雷电等恶劣天气,较好保证考试安全、公平公正,也有利于减轻6月份考试的压力。二是为后续我省条件成熟时,在听力考试基础上增加机考口语测试创造条件。
9.夏季高考总成绩是怎样构成的?
答:夏季高考总成绩满分为750分。其中,语文、数学、外语3科统一高考科目原始分数满分均为150分(外语笔试120分,听力考试30分),以原始分数计入总成绩;考生自主选择的3科普通高中学业水平等级考试科目成绩转换为等级分计入总分,各科等级分满分均为100分。
10.2022年夏季高考成绩什么时候公布?
答:国家统一高考科目原始成绩及普通高中学业水平等级考试科目转换成绩于6月26日前公布。
11.哪些考生需要参加外语口试?
答:并非所有的考生都必须参加外语口试。报考外语或有外语口试要求专业的考生须参加外语口试,此类专业具体可查看学校招生章程。外语口试工作由各市负责组织,口试内容与时间由各市自行确定,考生请咨询所在县(市、区)招生考试机构。
12.学业水平等级考试科目选报时,对于考生能够选报的科目有何限制?
答:学业水平等级考试科目包括思想政治、历史、地理、物理、化学、生物等6个科目。考生从中选择3个科目进行考试。普通高中应届考生所选等级考试科目的学业水平合格考试成绩必须达到合格,不合格者不得作为等级考试科目。其他高中阶段应届考生、社会人员及少年班考生,不受学业水平合格考试成绩限制,可自主选择3门等级考试科目,不得多选或少选。
13.学籍在外省的普通高中应届生参加科目选报有何要求?
答:学籍在外省的普通高中应届考生,科目选报要求与我省学籍普通高中应届考生相同,需通过所在省高中学业水平合格考试(或同等性质的考试)或山东省组织的合格考试,方可选报相应科目。
14.所有考生都需要参加高考体检吗?
答:根据教育部规定,凡报名参加2022年普通高等学校招生考试(含春季和夏季)的所有考生均须参加高考体检,前期已通过保送、高职(专科)单招和综合评价招生录取的考生也必须参加体检,不参加体检者将会影响录取和学籍注册。
15.考生的高考体检结果是否需要本人确认?如对结果有异议该如何处理?
答:考生体检项目全部完成后,考生需对体检结果签字确认。对体检结果有异议的,应在3日内向县(市、区)招生考试机构提出申请。
16.考生高考体检是否可以自行寻找医院进行检查?
答:不可以。考生必须在县级招生考试机构指定的医疗机构按规定时间完成体检。
17.拟报考军事、公安类院校的考生体检是如何规定的?
答:拟报考军事、公安类院校的考生除需正常参加县级招生考试机构组织的高考体检外,届时还需参加军事、公安部门组织的单独体检,具体规定请及时关注山东省教育招生考试院官网相关政策通知。
18.如何正确理解体检结论,选报相关专业?
答:教育部《普通高等学校招生体检工作指导意见》分为三个部分:第一部分所列情况为“患有下列疾病者,学校可以不予录取”,相应的体检结论为“不合格”。第二部分所列情况为“患有下列疾病者,学校有关专业可不予录取”。这两部分是高校录取时体检结论检查的主要依据。第三部分所列情况系向考生提出 的“不宜就读的相关专业”的建议,若考生执意报考或就读相关专业,可能会对其今后录取、学习及在相关领域就业产生影响。
我省在考生的体检告知书中设置了“政策提醒”内容,关联了体检结论中受限项目对应的受限专业情况,考生务必仔细阅读并妥善保管告知书,作为志愿填报时的参考依据,特别要注意其中“学校可以不予录取”和“学校有关专业可以不予录取”部分的受限结论,防止因体检原因被学校退档。
另外,也要查看报考院校的招生章程,看是否对身体条件有特殊要求。
19.学业水平等级考试成绩如何进行等级赋分转换?
答:学业水平等级考试科目由学生在6门等级考试科目中自主选择3门组成,共有20种选考组合。由于科目特点、选考群体等差异,各科目原始成绩简单相加会造成学科之间不公平。根据国家要求,借鉴先行试点省份的经验,我省选择了等级分数的表达方式,将每门等级考试科目考生的原始成绩从高到低划分为A、B+、B、C+、C、D+、D、E共8个等级区间,参照正态分布原则,确定各等级区间人数所占比例分别为3%、7%、16%、24%、24%、16%、7%、3%。等级考试科目成绩计入考生总成绩时,将A至E等级区间内的考生原始成绩,依照等比例转换法则,分别转换到91-100、81-90、71-80、61-70、51-60、41-50、31-40、21-30八个分数区间,得到考生的等级成绩,并计入总分参与录取。每科等级成绩本质上是考生的位次成绩,主要由考生在科目内所处位次决定,原始成绩进行等级转换后,排名顺序不变。
20.我省等级考试科目赋分办法的优点有哪些?
答:一是能够较好解决学科之间分数不等值、学生选考科目分数不能直接相加参加高校招生录取的问题。夏季高考实行“3+3”选考模式,每个学生等级考试选考的科目不同,由于科目特点、选考群体等差异,如果以原始分呈现考试成绩,会带来学科间不公平问题;等级呈现方式使不同学科考生因等级划分而保持了成绩相对均衡,科目特点、选考群体差异等不公平因素可以被较好消除,使得不同科目之间成绩可以相加。
二是等级区间比例依据山东考生的实际状况划定。以山东省历年高考成绩大数据为基础,经过严谨科学测算,确定了8个等级区间所占比例。这样进行比例划分,符合山东考生的实际整体状况,能够较好地体现山东考生的真实水平和能力,确保等级区间制定的科学性。
三是能够保持考生成绩排名顺序不变。高考是选拔性考试,决定考生录取状况的是考生成绩相对排名。考生成绩依据等比例转换法则转换后计入高校招生录取总成绩,能够保持每门等级考试科目内考生成绩排名顺序不变,确保了考生成绩转换的公平公正。
四是能够最大限度保证考生的成绩区分度。山东是高考大省,考生基数大,增加考生间的成绩区分度,既是满足录取的需要,也是促进公平的需要。我省的等级计分方式能够实现考生成绩分布在尽可能多的分数点,大大增加了考生成绩区分度,满足了高校人才选拔的需要,确保了我省考生在招生录取中利益的最大化。
21.考生的位次是如何得到的?
答:按照所有考生的高考总成绩,由高到低排序确定考生的位次。高考总成绩相同时,依次按语文数学总成绩、语文或数学单科最高成绩、外语单科成绩、等级考试选考科目单科最高成绩、等级考试选考科目单科次高成绩顺序排序,成绩高者位次在前。考生总成绩、语文数学总成绩及各单科成绩均相同时为同分同位次。
22.什么是专业(专业类)平行志愿?平行志愿投档时,同分考生投档规则是什么?
答:专业(专业类)平行志愿,是新高考招生同一类别、同一批次中若干具有相对平行关系的专业(专业类)志愿,以一所院校的一个专业(专业类)为志愿单位,按照“分数优先、遵循志愿”的原则进行投档。不同于以往以院校为志愿单位投档的院校平行志愿,专业平行志愿投档时,直接投档到某院校某专业(专业类),不存在专业服从调剂,考生也不用担心被调剂到自己不喜欢的专业。
各类各批次实行平行志愿的专业,考生高考总成绩相同时,依次按语文数学总成绩、语文或数学单科最高成绩、外语单科成绩、等级考试选考科目单科最高成绩、等级考试选考科目单科次高成绩由高到低顺序投档;如仍相同,则比较考生志愿顺序,顺序在前者优先投档。志愿顺序相同的考生全部投档。
23.招生院校对选考科目的要求主要是什么?
答:高校依据教育部和我省有关要求,认真研究本校专业人才培养对高中学生学科专业基础的需要,提出本校拟招生专业(专业类)的选考科目要求。选考科目要求分为四种:一是高校专业培养与高中学业水平等级考试某一选考科目关联度高的,应确定为“1门科目,考生必须选考该科目方可报考”;二是高校专业培养与高中学业水平等级考试多个选考科目关联度高的,应确定为“2-3门科目,考生均须选考方可报考”;三是高校专业培养与高中学业水平等级考试多个选考科目有一定关联度的,应确定为“2-3门科目,考生选考其中1门即可报考”;四是高校专业培养对学生学科基础要求相对较宽的,可确定为“不提科目要求”。
24.夏季高考录取分哪几个类别?
答:夏季高考报考科类分为普通类、艺术类和体育类,考生可根据自身情况选报其中一类。
25.普通类分为哪些批次进行录取?每个批次包含哪些类型?
答:普通类分为提前批、特殊类型批和常规批三个录取批次,录取工作按三个批次依次进行。各批次包含的类型为:
.png)
26.艺术类分为哪些批次进行录取?每个批次包含哪些类型?
答:艺术类分为本科提前批、本科批和专科批三个录取批次,录取工作按三个批次依次进行。各批次包含的类型为:
.png)
27.体育类分为哪些批次进行录取?每个批次包含哪些类型?
答:体育类分为提前批和常规批两个录取批次,录取工作按两个批次依次进行。各批次包含的类型为:
.png)
28.普通类提前批志愿是如何设置的?考生如何填报?
答:普通类提前批安排两次志愿填报,均实行以学校为单位的志愿模式。第1次志愿填报,考生填报1个院校志愿;第2次志愿填报,考生填报4个顺序院校志愿。志愿填报时,普通类一段线上考生可填报本科志愿,也可以填报专科志愿;普通类一段线下、二段线上考生只能填报专科志愿。
29.普通类特殊类型批志愿是如何设置的?考生如何填报?
答:普通类特殊类型批安排一次志愿填报,考生填报1个院校志愿。考生成绩必须达到特殊类型招生控制线,且已获得教育部高校专项计划、高水平艺术团相应高校的报考资格,方能填报志愿。
30.普通类常规批志愿是如何设置的?
答:普通类常规批实行以“专业(专业类)+学校”为单位的平行志愿模式。安排三次志愿填报,均实行以“专业(专业类)+学校”为单位的平行志愿模式,1个“专业(专业类)+学校”为1个志愿。考生每次填报志愿的数量最多不超过96个。
31.普通类常规批如何分段填报志愿?一段线下考生能填报本科志愿吗?
答:普通类常规批第1次志愿填报时,由普通类一段线上考生填报本科志愿,第2次和第3次志愿填报时,由普通类二段线上考生(含未被录取的一段线上考生)填报本、专科志愿,即仅第2次和第3次志愿填报时,一段线下考生可填报本科志愿。
32.艺术类本科提前批志愿是如何设置的?考生如何填报?
答:安排两次志愿填报,均实行以学校为单位的志愿模式。
填报独立设置的艺术院校及参照独立设置艺术院校执行的院校本科专业志愿,不受我省艺术类本科文化控制线限制。填报提前批其他院校本科各类别的专业志愿,须达到我省艺术类相应类别本科文化控制线。
33.艺术类本科批志愿是如何设置的?考生如何填报?
答:艺术类本科批安排三次志愿填报。统考、联考专业(专业类)实行平行志愿,均实行以“专业(专业类)+学校”为单位的志愿模式,1个“专业(专业类)+学校”为1个志愿,考生每次志愿填报的数量不超过60个;校考专业不实行平行志愿,每次只能填报1个院校志愿。考生须达到艺术类相关专业类别本科文化控制线方能填报。
34.艺术类专科批志愿是如何设置的?考生如何填报?
答:安排两次志愿填报。经教育部批准可以组织专业校考的部分专业(专业类),不实行平行志愿,每次志愿填报1个院校志愿;除此之外的其他专业实行平行志愿,按“专业(专业类)+学校”志愿模式填报,考生每次志愿填报的数量不超过60个。考生须达到艺术类专科文化控制线方可填报。
35.体育类提前批志愿是如何设置的?考生如何填报?
答:安排两次志愿填报,均实行以学校为单位的志愿模式,考生可填报1个学校志愿。达到体育类一段线的考生可以填报提前批志愿。
36.体育类常规批志愿是如何设置的?考生如何填报?
答:安排三次志愿填报,均实行以“专业(专业类)+学校”为单位的平行志愿模式,1个“专业(专业类)+学校”为1个志愿。考生每次填报志愿的数量最多不超过60个。第1次志愿填报由体育类一段线上考生填报本科志愿,第2次和第3次志愿填报由体育类二段线上考生(含未被录取的一段线上考生)填报本、专科志愿。
37.艺术类今年有哪些统考类别?综合成绩如何计算?
答:2022年艺术类统考包括美术类、音乐类、文学编导类、播音主持类、书法类、舞蹈类等6个类别。其中音乐类和播音主持类属于首次纳入艺术类统考的类别。综合成绩计算办法如下:
.png)
38.艺术类今年有哪些联考类别?综合成绩如何计算?
答:2022年艺术类校级联考包括影视戏剧表演类、服装表演类、航空服务艺术类等3个类别。其中影视戏剧表演类、服装表演类按照专业成绩进行投档,航空服务艺术类按照综合成绩进行投档。航空服务艺术类综合成绩计算办法如下:
.png)
39.体育类综合成绩如何计算?
答:体育类综合成绩按照专业成绩占70%、文化成绩占30%的办法计算。综合成绩=专业成绩×750/100×70%+文化成绩×30%(综合成绩四舍五入保留两位小数)。
40.录取时,普通类都划定哪些分数线,分数线是怎么划定的?
答:普通类划定一段线、二段线、特殊类型招生控制线3条分数线。具体划线办法为:
.png)
41.录取时,艺术类都划定哪些分数线,分数线是怎么划定的?
答:艺术类按高考文化成绩划定艺术类本科线和艺术类专科线2条分数线,具体划线办法为:
①艺术类本科线。以普通类一段线为基数,按教育部规定的各专业类别的比例划定。
.png)
②艺术类专科线。与普通类二段线相同。
42.录取时,体育类都划定哪些分数线,分数线是怎么划定的?
答:体育类划定一段线、二段线2条分数线。具体划线办法为:在体育类专业成绩合格生源范围内按综合成绩划线。综合分数按照专业成绩占70%、文化成绩占30%的办法计算。根据考生综合成绩,按照体育类本科招生计划数的1:1.2划定体育类一段线;按照体育类本、专科招生计划总数和生源情况划定体育类二段线。
43.普通类、体育类一段线上考生都能被本科录取吗?
答:普通类和体育类的一段线是分别按照普通类和体育类本科招生计划与生源比1:1.2的比例划定的。达到一段线的考生具备填报常规批首次志愿的资格。我省普通类和体育类实行平行志愿录取办法,按照分数(位次)优先的原则投档录取。在一段线内,如果填报志愿合理,高分考生的录取几率就比较大。但是,因为总体生源比计划多出20%,达到一段线并不意味着就一定能被本科录取。部分分数(位次)较低的考生未录取是一种正常结果,他们可以继续参加第2次、第3次志愿填报,选择相应的专业和学校,仍有很多录取机会。
按照1:1.2的比例划定一段线的理由是,我省实行的是“专业(专业类)+学校”的志愿填报模式,不同专业(专业类)的选科要求不一样,其对应的生源数量也不一样。如果划线比例过低,会使部分专业(专业类)因为生源不足造成首次志愿完不成计划的情况。我省经过多轮次数据模拟和科学测算,证明按照1:1.2的比例可以较好的实现各专业(专业类)计划与生源的匹配。从近3年实际录取情况看,我省首次志愿专业(专业类)的满足率达到99.9%以上,保证了所有专业(专业类)都取得较好的录取结果。
44.为什么普通类、体育类实施分段划线,不再划定本专科录取控制分数线?
答:实施分段划线、不再划定本专科录取控制分数线,主要基于以下几点考虑:
一是“专业(专业类)+学校”志愿模式下,无法简单地面向所有专业(专业类)统一划定一条本科线和专科线。在往年采用以学校为志愿填报单位时,录取也以学校为单位,一个学校只有文理类各一条录取线。改革后,采取“专业(专业类)+学校”志愿填报方式,投档时以专业为投档单位,会产生多条专业录取线,一条本科或专科分数线将很难涵盖所有的专业录取线。故不采用“一刀切”方式划定一条本科和专科线,而是通过分段方式,柔性地将考生划分为两部分,淡化本专批次界限,给考生更多的选择空间,增加考生的选择权,也可以更好地保证选报人数较少的专业顺利完成招生计划。
二是确保有序投档录取。分为两段线,让一段线和二段线的考生依次填报志愿,一段线考生首先填报本科志愿,基本使较高分数的部分考生不至于因志愿填报不当而落差太大,即使第一次没有被本科录取也可继续填报剩余本科计划,同时也可避免高水平大学专业间分差过大。
三是创造条件逐步减少录取批次。这是《国务院关于深化考试招生制度改革的实施意见》明确的导向之一。由截然分开的本科批、专科批,到淡化本专科界限的段线划分,为适当减少录取批次提供经验探索。
45.高考志愿填报一般需要考虑哪些因素?
答:志愿填报时,首先应该认真了解新高考招生录取的相关办法和规定,知晓自己所在类别的志愿设置和相应投档录取规则。然后,应结合自己的选科、成绩等情况及信息进行综合考虑。基本的考虑包括:
(1)成绩的高低。这是考生填报志愿的基础因素,直接决定了可选择的院校的层次和专业去向。包括总分、位次、单科成绩等。
(2)专业及院校选择。原来的以院校为基本单位的录取模式下,对于部分考生,专业、院校的选择有时候是一个不能兼顾的困难选择,专业加学校可以更加精准选择。考生在进行专业和学校选择时,可以根据自身情况按以下三种思路去考虑:
一是比较看重选择专业。如果考生有很强的专业偏好,就可以基于相同的专业类选择不同的学校,比如:考生喜欢计算机类专业,可以填报多所高校的计算机科学与技术或软件工程专业。
二是比较看重选择学校。考生根据自己的成绩,如果特别希望能到某几所学校上学,对专业要求不迫切,那就可以基于这几所学校选择尽可能多的专业,增加被这些学校录取的可能性,比如:考生选择了8所院校,每所院校平均选择了12个专业(专业类)。
三是对学校和专业均没有明显偏好。考生可以兼顾选择不同学校、不同专业的志愿组合。
总之,不管考生怎样填报志愿,都一定要充分考虑自己的考试成绩,使填报的96个志愿有一定的梯度,增加投档机会。
(3)志愿的筛选及排序。选定专业及院校后,要根据本人意愿(如院校性质、地域、喜欢程度等)排序,正式确定志愿,平行志愿的“冲一冲、稳一稳、保一保”的选报志愿办法仍然应该遵循,要将喜欢的专业及院校尽量往前排,最后要填一些录取希望比较大的专业志愿,志愿的填报适当拉开梯度。
46. 实行“专业(专业类)+学校”志愿模式后,志愿填报有什么变化?
答:由原来的“院校”为志愿单位,变为以“专业(专业类)+学校”为志愿单位,1个“专业(专业类)+学校”就是1个志愿。“专业(专业类)+学校”志愿模式下,考生直接被投档到学校的具体专业,取消专业调剂。
47.今年在哪些批次实行“专业(专业类)+学校”的平行志愿模式?
答:今年我省在普通类常规批,艺术类本科批中的统考专业和联考专业、艺术类专科批(除个别校考专业外),体育类常规批中实行“专业(专业类)+学校”的平行志愿。
48.为什么采用“专业(专业类)+学校”的志愿填报和招生录取方式?
答:夏季高考采用“专业(专业类)+学校”的志愿填报和招生录取方式,这是本次高考综合改革的重要举措,意味着考生可以按照自己的兴趣特长,优先从专业角度选择高校并填报志愿。与以往相比,其优势主要体现在:
一是能够更好维护考生利益。在考生的选考科目与招生专业(专业类)相符的前提下,考生可以按照自己的专业理想自由选择志愿。考生既可以选择同一专业(专业类)下的不同高校,也可以选择不同专业(专业类)下的同一所高校,还可以选择不同专业(专业类)下的不同高校,但无论怎样选择,由于专业(专业类)在前,可以最大限度地保障学生的专业选择权,有利于避免以往被调剂到不喜欢专业的遗憾,有利于学生专业、职业意识的发展,有利于学生个性特长的发挥,有利于学生的成长成才。
二是能够引领基础教育健康发展。“专业(专业类)+学校”的志愿填报和招生录取方式,能够促使高中更多关注学生的综合素质发展,关注学生学习过程中的兴趣取向和专业志向,打破唯分数论的怪圈,促进学生的个性特长发展。
三是能够促进高校进一步加强专业建设。“专业(专业类)+学校”的招生录取方式,有利于高校录取到具有明确专业志向的学生,对高校的专业建设和人才培养都提出了更高要求,促进高校进一步加强学科专业建设,提高人才培养质量。
四是能够强化相关领域人才培养。“专业(专业类)+学校”的志愿填报和招生录取方式,能够吸引更多考生选择自己擅长并心仪的专业,增加其学习动力,有利于人才成长,有利于国家相关领域人才队伍建设。
49.“专业(专业类)+学校”平行志愿投档后有退档风险吗?
答:平行志愿投档后也有退档风险。考生的体检、单科成绩、外语语种、英语口试、综合素质评价等因素不符合高校要求的,都有可能造成退档。这些因素由高校根据招生需要自主设定,并在高校招生章程中公布。
50.考生投档后又被退档,能再补投到后面的“专业(专业类)+学校”平行志愿吗?
答:退档考生不能再补投到后面的专业平行志愿,只能参加剩余计划的下一次志愿填报和投档。
51.什么是高校招生章程?
答:高校招生章程是由高校依据《中华人民共和国教育法》《中华人民共和国高等教育法》和教育部有关规定制订,并经其主管部门依据国家有关法律和招生政策规定进行审核备案后,才可向社会公开发布且不得擅自更改,必须严格执行的有关高校招生信息的主要载体和重要依据。
招生章程具有很强的规范作用,既是对高校的一种约束,也为考生创造了更加公平、公正、公开的竞争环境。考生在2022年正式填报志愿时,必须仔细查阅所有拟报考院校的招生章程,精准了解各院校专业对体检、外语语种、外语口试、综合素质评价、单科成绩等要求。
特别提醒:院校招生章程或招生简章的信息最为完备,考生初步确定报考院校后,一定要认真仔细阅读。受篇幅和字段长度限制,志愿填报系统和《填报志愿指南》计划书的信息无法涵盖院校招生要求的全部信息,请考生务必仔细查阅高校招生章程或招生简章。
52.高校招生章程包含哪些内容?
答:高校招生章程通常包括以下内容:高校全称、校址(涉及分校、校区等须注明),层次(本科、专科),办学类型(如普通或成人高校、公办或民办高校或独立学院、高等专科学校或高等职业技术学校等),招生计划分配的原则和办法,预留计划数及使用原则,专业教学培养使用的外语语种,身体健康状况要求,进档考生的录取规则(如对考生加分成绩的使用、投档成绩相同考生的处理、进档考生的专业安排办法等),学费标准,家庭经济困难学生资助政策及有关程序,颁发学历证书的学校名称、证书种类及其他信息,联系电话、网址以及其他须知等。
53.什么是独立学院?
答:独立学院是普通高校(申请者)与社会力量(合作者,包括企业、事业单位,社会团体或个人和其他有合作能力的机构)依据教育部《关于规范并加强普通高校以新的机制和模式试办独立学院管理的若干意见》(教发〔2003〕8号)合作举办,报经教育部批准后,依托高校本部师资优势而设立的具有法人资格的实施高等学历教育的教育机构。其招收的学生,除收费标准不同外,在校待遇、毕业生就业政策等与非民办高校相同,毕业后颁发独立学院文凭。
54.2022年我省本科综合评价招生有哪些高校?
答:2022年,山东大学、中国海洋大学、中国石油大学(华东)、哈尔滨工业大学(威海)、青岛大学、山东师范大学、山东科技大学、青岛科技大学、山东财经大学、浙江大学、华南理工大学等11所高校在我省开展本科综合评价招生试点。
55.本科综合评价招生的报名条件是什么?
答:考生需通过我省夏季高考报名,还须符合报考高校的报名条件要求,高校报名条件要求需查看高校综合评价招生简章。
56.本科综合评价招生报名录取的程序是什么?
答:考生首先需要通过教育部“阳光高考”平台,根据高校的报名要求,完成网上报名;报名后,学校根据考生综合素质档案及考生提供的其他证明材料完成初审,确定进入高校测试的考生名单;高校组织测试,高校测试安排在夏季高考后进行。高校测试完成后,高校确定最终入围考生名单。入围考生在我省普通类提前批填报综合评价招生高校志愿,高校依据综合成绩进行录取。
57.本科高校综合评价招生的考生综合成绩是怎样确定的?
答:我省本科高校综合评价招生的考生综合成绩,由3门统一高考科目(含语文、数学、外语)成绩、3门普通高中学业水平等级考试科目成绩、高校考核成绩(含笔试、面试)和考生综合素质评价成绩按一定比例计算形成。招生院校按照招生章程,依据考生综合成绩择优录取。
58.本科高校综合评价招生如何填报志愿和录取?
答:本科高校综合评价招生在普通类提前批,考生需根据自身取得的试点高校入围资格情况进行志愿填报。省教育招生考试院根据试点高校入围考生名单、考生志愿及该校录取最低控制分数线,分试点高校一次性全部投档,由试点高校根据相关招生计划及考生综合成绩,从高分到低分择优确定预录取名单,并按规定程序办理录取手续。录取最低控制分数线按高考成绩由试点高校自行确定,但不得低于我省普通类一段线。
59.考生能否报考多个高校的本科综合评价招生?
答:在网上报名时,考生可报名多个高校的本科综合评价招生,但不同学校的高校测试时间可能存在冲突,且即使获得多个高校的入围资格,进行志愿填报时也只能选择其中一所填报。
60.中学综合素质评价在高校招生中发挥什么作用?
答:高校招生中,综合素质评价的使用权在高校。在本科综合评价招生中,作为报考条件和初次遴选的重要依据之一;在高职(专科)综合评价招生中,高校将中学综合素质评价作为选拔录取参考,纳入到综合评价内容;在统一高考招生中,高校可事先对考生高中综合素质评价提出要求,作为录取参考。
61.强基计划的人才选拔定位是什么?
答:强基计划指导思想和原则是服务国家战略,招收一批有志向、有兴趣、有天赋的青年学生进行专门培养,为国家重大战略领域输送后备人才。主要选拔有志于服务国家重大战略需求且综合素质优秀或基础学科拔尖的学生,选拔主体是高考成绩优异的学生和少数在某个领域具有突出才能的人才。
62.强基计划招生专业范围和招生高校有哪些?
答:强基计划突出基础学科的支撑引领作用,重点在数学、物理、化学、生物及历史、哲学、古文字学等相关专业招生。聚焦高端芯片与软件、智能科技、新材料、先进制造和国家安全等关键领域以及国家人才紧缺的人文社会科学领域。高校会结合自身办学特色,合理安排招生专业,并建立学科专业的动态调整机制,根据新形势要求和招生情况,适时调整强基计划招生专业。
强基计划目前在部分“一流大学”建设高校范围内遴选高校开展试点。东北大学、湖南大学、西北农林科技大学3所高校也开启了强基计划试点工作,2022年共39所“一流大学”开展强基计划招生,具体名单可登录教育部“阳光高考”平台进行查询。
63.为什么将强基计划的高校考核安排在高考成绩发布后?
答:根据教育部统一安排,强基计划的高校考核安排在高考成绩发布后,是因为高考成绩在强基计划录取中将起到两方面重要作用:一是作为入围高校考核的条件。强基计划取消了竞赛证书、论文、专利等作为入围高校考核条件的做法,以学生高考成绩作为依据。二是作为录取的重要依据。强基计划改变原自主招生“降分录取”的做法,高校将考生的高考成绩、高校综合考核结果、综合素质评价情况等折合成综合成绩,由高到低顺序录取,对学生进行更加全面综合的评价。其中,高考成绩占比不得低于85%。
64.强基计划在人才培养上有什么新举措?
答:强基计划将积极探索基础学科拔尖创新人才培养模式。一是单独制定培养方案。高校对通过强基计划录取的学生可单独编班,配备一流的师资,提供一流的学习条件,创造一流的学术环境与氛围,实行导师制、小班化培养。建立激励机制,增强学生的荣誉感和使命感。通过强基计划录取的学生入校后原则上不得转到相关学科之外的专业就读。二是畅通成长发展通道。对学业优秀的学生,高校可在免试推荐研究生、直博、公派留学、奖学金等方面予以优先安排。探索建立本—硕—博衔接的培养模式。三是推进科教协同育人。鼓励国家实验室、国家重点实验室、前沿科学中心、集成攻关大平台和协同创新中心等吸纳这些学生参与项目研究,探索建立结合重大科研任务的人才培养机制。四是强化质量保障机制。建立科学化、多阶段的动态进出机制,对进入计划的学生进行综合考查、科学分流。建立在校生、毕业生跟踪调查机制和人才成长数据库,根据质量监测和反馈信息不断完善招生和人才培养方案。加强对学生的就业教育和指导,积极输送高素质后备人才。
65.强基计划和原自主招生有哪些区别?
答:一是选拔定位不同。自主招生主要选拔“具有学科特长和创新潜质的学生”,而强基计划主要选拔“有志于服务国家重大战略需求且综合素质优秀或基础学科拔尖的学生”。二是招生专业不同。自主招生未限定高校招生专业范围;强基计划突出基础学科的支撑引领作用,重点在数学、物理、化学、生物及历史、哲学、古文字学等相关专业安排招生。三是入围校考的依据不同。自主招生的入围依据主要是考生的申请材料;强基计划的入围依据是考生高考成绩,极少数在相关学科领域具有突出才能和表现的考生,有关高校可制定破格入围高校考核的条件和办法,并提前向社会公布。四是录取方式不同。自主招生采取降分录取的方式,最低可降至一本线;强基计划将考生高考成绩(不低于85%)、高校综合考核结果和综合素质评价等折算成综合成绩,从高到低顺序录取,体现对学生更加全面的考查。五是培养模式不同。相关高校对自主招生录取的学生在培养方式上未作特殊安排;强基计划录取学生将实行小班化、导师制,并探索本—硕—博衔接的培养模式,畅通学生成长发展通道,实现招生培养良性互动。
66.强基计划报考流程是什么?
答:首先,大约3月底,高校公布招生简章。4月,考生进行网上报名。6月份,考生参加我省夏季高考和普通高中学业水平等级考试。高考成绩公布后,高校确定参加学校考核的考生名单,并组织考核,在我省提前批录取前确定录取名单。
对于确认参加学校考核又无故放弃的考生,将根据高校通报如实记入诚信档案。
67.强基计划的录取方式是怎样的?
答:强基计划在保证公平公正的前提下,探索建立多维度考核评价考生的招生模式。主要有两种模式:
一是高校依据考生的高考成绩,按在各省(区、市)强基计划招生名额的一定倍数确定参加高校考核的考生名单。考生参加统一高考和高校考核后,高校将考生高考成绩、高校综合考核结果及综合素质评价情况等按比例合成考生综合成绩(其中高考成绩所占比例不得低于85%),按综合成绩由高到低顺序录取。
二是对于极少数在相关学科领域具有突出才能和表现的考生,高校制定破格入围高校考核的条件和破格录取的办法、标准,并提前向社会公布。考生参加统一高考后,由高校组织相关学科领域专家对考生进行严格考核,达到录取标准的,经高校招生工作领导小组审定,报生源所在地省级招生考试委员会核准后予以破格录取。破格录取考生的高考成绩原则上不得低于我省特殊类型招生控制线。
具体的录取方式,考生须查看报考高校的强基计划招生章程。
68.报考强基计划的考生需要填报我省强基计划志愿吗?
答:我省集中录取期间不设强基计划志愿,考生需要通过教育部“阳光高考”平台向高校直接报名,强基计划会在我省提前批录取开始之前完成录取,若考生被高校的强基计划录取,则不能再参与我省后续的录取。
69.强基计划与本科综合评价招生可以同时报考吗?
答:考生可以同时报考,但强基计划与本科综合评价招生的高校测试时间可能存在时间冲突,且强基计划录取在本科综合评价招生录取之前。
70.在我省招收少年班的高校有哪些?有什么规定?
答:目前有中国科学技术大学、东南大学、西安交通大学3所高校面向我省招收少年班考生,高二及以下年级的考生若获得相关高校的报考资格,可参加我省高考报名。详细的报名条件需查看高校招生章程。需要注意的是,报考少年班的考生,其高考成绩仅用于有关高校少年班招生录取,不得用于填报其他普通高校志愿及录取。
答:我省专项计划有:高校专项计划、地方专项计划。
★从2023年高考招生起,往年被专项计划录取后放弃入学资格或退学的考生,不再具有专项计划报考资格。
.png)
72.农村专项计划录取考生是否定向农村就业?
答:农村专项计划是国家为更好地促进教育公平、让更多的农村学生上大学而出台的一项优惠政策,不是定向就业,对于考生毕业后的就业去向没有要求限制。
73.高校专项计划的招生高校有哪些?如何进行报名、填报志愿?
答:高校专项计划招生是教育部面向农村和原贫困地区实施的招生类型,招生高校主要为部属重点高校,均为本科层次,详细学校名单可通过教育部“阳光高考”平台(https://gaokao.chsi.com.cn/)查询。满足报名条件的考生,需通过教育部“阳光高考”平台于4月25日前完成网上报名。审核通过获得相应高校报考资格的考生,需在我省普通类特殊类型批填报取得资格的高校及专业志愿,考生若同时获得多所高校的资格,仅能选择其中1所进行填报。
74.地方专项计划的招生高校有哪些?如何进行报名、填报志愿?
答:地方专项计划招生是我省面向农村和原贫困地区实施的招生类型,均为本科层次,招生高校主要为我省省属重点高校。高考成绩公布后,考生须于6月30日前到所在县(市、区)教育(教体)局资格审核承办部门进行资格审核,具体报名条件要求,请登录山东省教育厅官网查看《关于做好2022年面向农村和脱贫地区学生招生专项计划工作的通知》。获得我省地方专项资格的考生需在普通类常规批填报地方专项计划志愿。
75.高职院校专项计划的招生高校有哪些?如何进行报名、填报志愿?
答:高职院校专项计划招生是面向我省建档立卡脱贫享受政策户和防返贫监测帮扶对象家庭(脱贫不稳定户、边缘易致贫户和严重困难户)学生实施的招生类型,均为高职(专科)层次,招生高校主要为我省重点高职院校。具体报名条件要求,请届时关注山东省教育厅官网。获得我省高职院校专项资格的考生需在普通类常规批志愿填报时填报高职院校专项计划。
76.公费生、委培师范生有哪几种类型?报考条件有哪些?
答:我省公费生包括公费师范生、公费医学生、公费农科生三种类型。其中公费师范生、公费农科生招生层次为本科,公费医学生招生层次包括本科和专科。市级政府委托高等院校培养师范生简称委培师范生,招生层次为本科。
2021年报考条件:符合以下条件的山东高中阶段学校学籍毕业生均可报名参加公费生、委培师范生招生:①热爱所报考专业及将来从事职业,品行良好,遵纪守法。②通过山东省普通高等学校招生报名且夏季高考成绩不低于我省规定的最低录取控制线。③自愿承诺签订并履行公费生协议。④身体健康,报考公费师范生、医学生、委培师范生要具备认定教师资格或医师资格的身体条件等。⑤报考委培师范生还须经过委托培养市有关部门面试,且面试结论为“通过”。
2022年报考政策规定,请届时关注山东省教育厅官网最新通知。
77.公费生、委培师范生可享受的优惠政策有哪些?
答:公费生在校学习期间免除学费、住宿费,并给予一定的生活补助。所需经费由省财政按每生每年10000元的标准拨付高校。其中生活补助经费标准为每生每年4000元,学校按每人每月(共10个月,寒暑假除外)400元标准足额发放。我省将根据经济发展水平和财力状况,逐步提高经费拨付标准和生活补助标准。公费生应按协议就业,由相关部门根据协议规定落实工作岗位,有编有岗,违约者需承担相应责任并缴纳违约金。
委培师范生顺利毕业并取得教师资格证的,由委托培养市安排工作,有编有岗。
公费生、委培师范生相关政策若有变化,以省教育厅最新文件为准。
78.哪些考生具有保送资格?通过什么方式可以获得保送入学资格?
答:(1)中学生学科奥林匹克竞赛国家集训队成员、济南外国语中学推荐优秀学生、公安英烈子女、退役运动员等4类人员具有保送资格。
(2)中学生学科奥林匹克竞赛国家集训队成员,经所报考高校测试后决定是否具有保送资格。
济南外国语学校推荐的优秀学生可以保送,保送人数不得超过教育部规定的名额,所推荐的学生只可保送高校的外国语言文学类专业。
符合教育部、国家体育总局等印发的《关于进一步做好退役运动员就业安置工作的意见》和《体育总局科教司关于做好2022年优秀运动员免试进入高等学校学习有关事宜的通知》规定的运动员,经体育总局资格审核并报教育部备案后,可免试进入高校学习。
符合公安部、教育部《关于进一步加强和改进公安英烈和因公牺牲伤残公安民警子女教育优待工作的通知》有关条款的公安英烈子女,可保送入学。
根据《教育部办公厅关于做好有关高校保送录取世界技能大赛获奖选手工作的通知》,作为中国国家代表队选手在世界技能组织主办的“世界技能大赛”中获奖的我省高校应届中职毕业生,具备保送至高校相应的高职或本科专业深造的资格。
79.2022年普通高校招生录取中哪些群体可以享受加分照顾?
答:下列考生在录取时可以享受在其文化统考成绩总分的基础上增加一定分数投档照顾:①烈士子女,可在其统考成绩总分的基础上增加20分投档,由高校审查决定是否录取。②自主就业的退役士兵,可在其统考成绩总分的基础上增加10分投档,由高校审查决定是否录取。③在服役期间荣立二等功以上或被战区(原大军区)以上单位授予荣誉称号的退役军人,可在其统考成绩总分的基础上增加20分投档,由高校审查决定是否录取。④归侨、华侨子女、归侨子女和台湾省籍(含台湾户籍)考生,可在其统考成绩总分的基础上增加10分投档,由高校审查决定是否录取。
80.若考生同时满足多项加分政策,加分分值如何计算?
答:同一考生若符合上述多项增加分数要求投档条件的,只能取其中最高一项分值加分,不可重复计算。
81.高考加分照顾政策是否适用于所有的院校和招生类型?
答:根据教育部规定,所有高考加分项目及分值均不得用于高校不安排分省招生计划的艺术类专业、高水平艺术团、高水平运动队、高校专项计划等招生项目。
82.除加分照顾外,2022年普通高校招生还有哪些照顾政策?
答:第一类:考生参加全国统考录取并达到有关高校投档线的,在与其他考生同等条件下,高校应优先录取。包含下列考生:①退出部队现役的考生,残疾人民警察。②平时荣获二等功或者战时荣获三等功以上奖励军人的子女,一至四级残疾军人的子女,因公牺牲军人的子女。③驻国家确定的三类以上艰苦边远地区和西藏自治区,解放军总部划定的二类以上岛屿工作累计满20年军人的子女,在国家确定的四类以上艰苦边远地区或者解放军总部划定的特类岛屿工作累计满10年军人的子女,在飞或停飞不满1年或达到飞行最高年限空勤军人的子女,从事舰艇工作满20年军人的子女,在航天和涉核岗位工作累计满15年军人的子女。④经共青团中央青年志愿者守信联合激励系统认定,获得5A级青年志愿者的。
第二类:公安烈士、公安英模和因公牺牲、一级至四级因公伤残公安民警子女报考高校,按照公安部、教育部《关于进一步加强和改进公安英烈和因公牺牲伤残公安民警子女教育优待工作的通知》(公政治〔2018〕27号)的有关规定执行。国家综合性消防救援队伍人员及其子女报考高校,按照应急管理部、教育部《关于做好国家综合性消防救援队伍人员及其子女教育优待工作的通知》(应急〔2019〕37号)的有关规定执行。司法行政机关人民警察英烈和因公牺牲伤残人民警察子女报考高校,按照司法部、教育部《关于参照公安机关实行司法行政机关人民警察英烈和因公牺牲伤残人民警察子女教育优待的通知》(司办通〔2020〕32号)有关规定执行。
83.高等学校高水平艺术团的招生条件是什么?
答:高等学校高水平艺术团招生是高校为了活跃校园文化,提升学生艺术素质水平,通过高考招收的有艺术特长的考生。考生须符合普通高校报名的基本条件和各项要求,具有一定的艺术特长,在参加招生高校高水平艺术团招生专业测试合格并在教育部“阳光高考”平台公示后,方具备报考高水平艺术团资格。
84.高水平艺术团需要参加我省艺术专业测试吗?
答:高水平艺术团不需要参加我省艺术专业测试,仅需参加报考高校的专业测试。
85.高水平艺术团如何填报志愿?
答:取得招生高校高水平艺术团招生资格的考生须参加2022年夏季高考,并在普通类特殊类型批填报志愿,考生成绩必须达到我省普通类特殊类型招生控制线。录取时根据教育部“阳光高考”平台公示的合格名单和考生填报的志愿向招生高校投放档案,由招生高校审查决定是否录取。
86.高水平运动队的招生条件是什么?
答:高等学校高水平运动队招生是指经过教育部批准的招生高校根据本校高水平运动队项目的建设需要,从参加全国统考的学生中特招有体育项目特长且又符合高等学校年度招生工作规定的学生。
符合下列条件之一者,可报名参加高水平运动员考试:
(2)具有高级中等教育毕业同等学力,获得国家一级运动员(含)以上证书者,或近三年内在全国(或国际)集体项目比赛中获得前八名的主力队员。
*凡以同等学力报考的考生必须提供与高级中等教育相当的学习证明和成绩单,由省级教育行政部门协助招生院校对其资格进行认定。未经资格认定的同等学力考生不得报考。
*试点高校根据教育部要求确定本校报名条件,考生所持本人运动员技术等级证书中的运动项目应与报考高校的运动项目一致。
*2021年开始,在满足报考条件的同时,高水平运动队的招生对象不限年龄。
87.高水平运动员如何填报志愿?
答:高水平运动员在普通类提前批单设志愿,设1个高校志愿。考生只能填报取得教育部“阳光高考”平台公示合格资格的高校,同时取得多个高校资格的也只能填报1个高校志愿。参加招生院校文化单独考试且经教育部“阳光高考”平台公示合格的高水平运动员考生单独办理录取手续,不需要再填报高水平运动员志愿。
88.高水平运动队招生与体育类招生的区别体现在哪些方面?
答:(1)报考条件不同
报考高水平运动队,对考生取得运动员等级证书的时间、级别以及体育比赛的等级和获奖名次都有要求。
体育类考生的报考条件为:符合普通高校招生报考条件,具有一定体育专长者,参加山东省体育类专业统一考试合格。
(2)专业考试内容、时间和形式不同
在考试内容方面,高水平运动队着重考查考生体育专项能力;体育专业统考则兼顾考生的身体基本素质和体育专项素质的考查。
高水平运动队的测试时间和形式为:根据教育部规定,专项测试采取全国统考、高校联考和高校校考相结合的组织方式。
体育类考生须参加体育专业省级统一考试,考试时间安排在2022年5月3日—15日。
(3)录取科类不同
高水平运动队考生科类为普通类,考生录取到高校后就读于普通类专业,在学习本专业的同时利用业余时间参加学校的体育训练。体育类考生的报考专业类别为体育类专业,录取到高校后就读于体育教育、社会体育指导与管理、休闲体育等体育类专业。
(4)录取政策不同
高水平运动队的录取政策为:①试点高校面向一级运动员等组织的部分运动员单独招生工作,文化课考试与运动训练专业单独招生文化课考试统一组织。高校录取此类考生的文化课最低线不得低于运动训练专业统一划定的文化课最低线。拟录取考生名单经教育部和省教育招生考试院审核、公示无异议后办理录取手续。
②不作为试点高校单独招收运动员的考生须选报夏季高考普通类,并按科目要求参加夏季高考和高中学业水平等级考试。高校录取此类考生文化统考成绩达到一段线或一段线的65%。文化成绩达到教育部“阳光高考”平台公示的志愿高校优惠合格分数线,根据考生志愿全部投档,由高校审核录取。
体育类考生的录取政策为:在专业成绩合格生源范围内按综合分数划线。综合分数按照专业成绩占70%、文化成绩占30%的办法计算。根据考生综合成绩进行录取。
89.春季高考统一考试招生考试科目有哪些?总成绩如何组成?
答:春季高考统一考试包括“知识”和“技能”两部分,考试科目和分值如下表:
.png)
90.春季高考招生计划和专业类别是如何划分的?
答:根据《山东省教育厅关于公布2022年春季高考统一考试招生专业类别的通知》(鲁教职函〔2021〕5号)规定,2022年春季高考统一考试招生分为38个专业类别,分别是现代农艺、食品加工、畜牧养殖、水产养殖、建筑施工、建筑设计与管理、机械制造、设备维修、自动控制、机电技术、电气技术、电子技术、化工技术、环境保护、服装工程、纺织工程、服装展演、车辆维修、水上运输、运输管理、数字媒体、网络技术、软件与应用技术、医学技术、药学、护理、财税、金融、市场营销、物流管理、国际商务、电子商务、烹饪与营养、旅游管理、酒店管理、公共服务与管理、学前教育、艺术设计。
91.春季高考统一考试招生技能测试部分如何组织?
答:技能测试分大类进行,共38个大类,安排在33个高校考点进行测试。省教育招生考试院分大类统一制定考试方案,统一组织命题。各大类的考试试题或考试范围由主考学校分别提前公布,便于考生了解及适应。各大类考试形式不尽相同,采用笔试、机考、实际操作等形式或笔试与实际操作相结合的方式进行。考试成绩由主考学校公布。
92.春季高考分哪几个批次进行志愿填报和录取?
答:2022年春季高考录取工作分三个批次进行,依次为本科提前批、本科批、专科批。
93.春季高考统一考试招生录取分数线如何划定?
答:本科批。分两次划定文化录取控制分数线,第一次根据招生计划数与考生成绩,分专业类别按招生计划1:1.1的比例划定;第二次在考生填报第二次征集志愿之后,在有效生源范围内(含服从调剂考生),根据征集计划数与考生成绩,分专业类别按招生计划1:1的比例划定。
专科批。根据招生计划数与考生成绩,在有效生源范围内,分专业类别按招生计划1:1.3的比例一次性划定;高职院校专项计划根据招生计划、生源情况及考生成绩,单独划定文化录取分数线;未达到本科线的技能拔尖人才考生,可填报专科志愿并录取。
94.高职(专科)单独考试招生如何组织?
答:高职(专科)单独考试招生包括“文化素质+专业技能”两部分(退役士兵考生除外)。其中,“文化素质”考试满分200分,由招生高校自主组织;“专业技能”测试是指春季高考统一考试招生技能测试,由省教育招生考试院统一组织管理,委托我省部分高校负责组织实施,满分230分。两项成绩均以原始成绩计入总分,招生院校依据考生“文化素质+专业技能”考试综合成绩分专业择优录取。
95.高职(专科)综合评价招生如何组织?
答:高职(专科)综合评价招生由招生院校自主组织,采用“综合素质评价+素质测试或面试”的方式进行,招生院校在规定时间内从指定平台下载考生高中阶段综合素质档案并组织专家进行综合素质评价,同时对考生开展素质测试或面试,重点考察考生的综合能力及职业潜质。招生院校依据综合素质评价成绩与素质测试或面试成绩构成的综合成绩分专业择优录取。
96.考生被高职(专科)单独招生和综合评价招生录取后还能参加春季高考统一考试和夏季高考吗?
答:凡被高职(专科)单独考试招生、综合评价招生录取的考生(含运动专长考生和退役军人考生),不再参加春季、夏季普通高校招生统一考试及录取。
97.此前已被录取的考生,还有机会参加后续的院校专业录取吗?
答:已被录取的考生,不再参加后续志愿投档和录取。未录取的考生不影响后续志愿投档和录取。
98.填报志愿结束后,考生是否可以修改、放弃填报的志愿?
答:为确保公平公正,志愿填报时间结束后,不允许修改、放弃已填报的志愿,也不允许高校以考生放弃志愿或录取资格等理由退档。因此,请考生慎重选择志愿进行填报。
99.考生在高考中有违规行为会受到什么处理?有什么严重后果?
答:在国家教育考试中有违纪作弊行为的考生,将按照《中华人民共和国教育法》《国家教育考试违规处理办法》《普通高等学校招生违规行为处理暂行办法》所确定的程序和规定,给予严肃处理,视情节轻重给予其“取消该科考试成绩”“报名所参加考试的各阶段、各科考试成绩无效”“1-3年内暂停参加各类国家教育考试”等相应处理。涉嫌犯罪的,移送司法机关追究刑事责任。
对在高考中违反考试规定作弊的考生,省教育招生考试院将按规定上报作弊考生信息,记入国家教育考试诚信档案和公共信用平台。如果考生具有“为他人实施前款犯罪提供作弊器材或者其他帮助的”“为实施考试作弊行为,向他人非法出售或者提供第一款规定的考试的试题、答案的”“代替他人或者让他人代替自己参加考试的”等情形,除受到教育行政部门或教育考试机构给予的相应处理外,还将追究其刑事责任。
广大考生应知晓并自觉遵守有关考试纪律和考试规则要求,清楚认识考试违规所产生的严重后果和危害,做到诚信应考,拒绝和抵制考试违规作弊行为。
100.考生在综合评价招生、艺术、体育专业测试等类型考试中有违规行为会受到什么处理?
答:对在高考(包括教育部授权省级招生考试机构和高校组织自主招生考核,艺术、体育等专业测试,保送生综合考核,高职专业分类考试等)中违反考试规定认定为考试作弊的考生,将给予其“报名所参加考试的各阶段、各科考试成绩无效”处理。这意味着艺术类统考、艺术类校考、体育类专业测试中作弊考生,不仅该项测试成绩无效,其高考文化课成绩也全部无效,考生将无法参与高考投档录取。